首页

档案馆综合档案数字化外包招标公告(第二次)

发布时间:2018-06-12 点击:

川文理交易中心2018X043


       四川文理学院档案馆拟对综合档案数字化进行外包,现以公开招标方式确定服务商,有关具体事项如下:
       一、招标项目
       档案馆综合档案数字化外包
       二、资金预算
       预算价183623.00(大写:壹拾捌万叁仟陆百贰拾叁元整),超过预算的报价为无效报价。此价为包干价,包含运费、安装调试费、税费等。
       三、外包内容及要求
       详见招标文件第10、11页。
       四、合格投标人条件
       1.具有履行合同所必须的资金实力和专业技术能力。
       2.具备法律和行政法规规定的其他条件。
       3.本项目不接受联合体投标。
       五、报名时间、地点及提交材料
       招标文件自2018年6月13日至2018年6月19日在四川文理学院官网“招投标公告”栏或公共资源交易服务中心“货物采购公告”栏下载。
       供应商报名:自2018年6月13日至2018年6月19日,每天08:30-11:30,14:30-17:00到四川文理学院莲湖校区行政楼4018室现场报名,也可邮寄报名材料(确保2018年6月19日17:00前寄到)。
       报名材料包括:1.营业执照复印件(加盖公章);2.法定代表人授权书原件一份(加盖公章);3.法定代表人、授权代表的身份证复印件各一份(加盖公章)。
       六、报价要求
       1.在整个招标过程中,将对投标商资格进行审查,若发现供应商资格条件不符合要求,取消其报价或中标资格。
       2.本项目须缴纳投标保证金2000元(大写:贰仟元整)。潜在供应商以提交报名资料并通过审查的方式获取投标资格。【户名:四川文理学院;账号:2317 5761 0902 6426 022;开户行:中国工商银行达州市通川支行;交款截止时间:2018年6月19日17:00(投标保证金的交纳以银行下账时间为准)。转账时请注明项目名称,退前均不计息。】
       3.已获取投标资格的供应商,在2018年6月20日15:00前提交投标文件及相关资料时,须用A4纸大小的档案袋密封后递交四川文理学院莲湖校区4018办公室(正、副本各1份)。不接受邮寄的投标文件,拒收超时递交的投标文件。
       报价应包含:已获取投标资格的供应商在报价时应充分考虑货物价、运输、安装、调试、税费等费用(即交钥匙价)。投标文件还应包括:
       (1)报价承诺函。
       (2)投标人是法人代表的,须提供法定代表人授权书,投标人代表身份证复印件加盖鲜章。
       (3)投标人相关资质证明材料(加盖鲜章的营业执照、税务登记证复印件、供应商资格条件要求的资质证书复印件等)。
       (4)加盖印章的报价单。
       4.供货时间:签合同时另行约定。
       七、投标截止时间
       2018年6月20日15:00(北京时间)。
       八、开标时间、地点
       开标时间:2018年6月20日15:00(北京时间)。
       投标文件必须在投标截止时间前送到莲湖校区行政楼4018办公室。逾期送达的投标文件不予接收。本次招标不接受邮寄的投标文件。
       开标地点:四川文理学院莲湖校区行政楼4019室(暂定)。
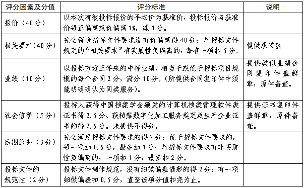
       九、评标办法
       在学校相关部门和投标供应商代表参与下现场公开开标,采用综合评分法进行评标。

      

       十、其他事项
       1.本次采购项目评审专家由公共资源交易服务中心选聘。
       2.对于中标后不能按约履行合同的企业,将按合同约定处罚违约金,并在以后四川文理学院公共资源交易服务中心各项招标中再不接受其报名。
       3.按产品质量标准及本合同要求验收合格并收到结算发票后20个工作日内付清全部款项。
       4.公告的解释权归四川文理学院四川文理学院公共资源交易服务中心。
       十一、联系人及联系方式
       联系人:杨老师;联系电话:0818-2796632

 

       附件:招标文件

 

                                                                                          公共资源交易服务中心

                                                                                                2018年6月12日

分享到: