首页 -> 通知公告 -> 正文
动态文理
通知公告
学术文理
红色文理
媒体文理
专题文理
发布时间:2017-04-25 点击:
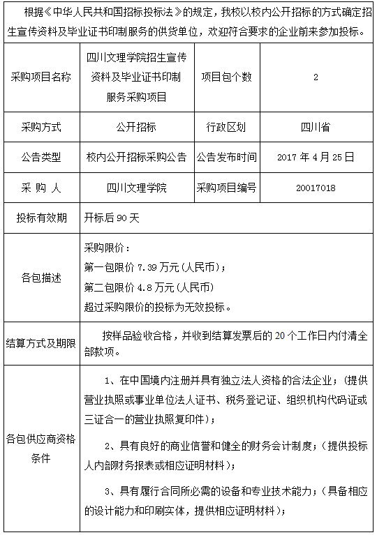
附件:Uploadfiles/四川文理学院招生宣传资料及毕业证书印制服务公开招标采购文件.doc
上一条:四川文理学院莲湖校区玻璃维修服务采购项目更正公告
下一条:关于开展2017年百千万人才工程国家级人选选拔工作的通知